【导读】LED灯在各种照明环境中得到了广泛应用,并且随着技术的更新换代,光效也在逐步提高,在实际应用中展示出了越来越大的优势。尽管如此,对效率无止境的追求下,因为使用量大、使用时间长的汽车照明,效率依然是关键设计的考虑维度之一。在空间有限的电子系统中,效率至关重要的,在这些设计中,LED驱动器安装在大灯、尾灯或侧转指示灯中非常靠近LED总成的位置。较高的功率转换效率降低了系统的热预算,因此在设计散热器时具有更高的自由度,同时也减小了解决方案的总尺寸。此外,效率的提高可以延长电动汽车的电池寿命,而在单个系统中使用多个LED可以避免单一部件的故障问题。
01 效率
LED灯在各种照明环境中得到了广泛应用,并且随着技术的更新换代,光效也在逐步提高,在实际应用中展示出了越来越大的优势。尽管如此,对效率无止境的追求下,因为使用量大、使用时间长的汽车照明,效率依然是关键设计的考虑维度之一。在空间有限的电子系统中,效率至关重要的,在这些设计中,LED驱动器安装在大灯、尾灯或侧转指示灯中非常靠近LED总成的位置。较高的功率转换效率降低了系统的热预算,因此在设计散热器时具有更高的自由度,同时也减小了解决方案的总尺寸。此外,效率的提高可以延长电动汽车的电池寿命,而在单个系统中使用多个LED可以避免单一部件的故障问题。
为了实现性能的提升,设计者往往需要在空间和系统效率方面做出让步,同时需要解决散热及高成本问题。这时候需要采用类似于ADI的MAX25610A/B LED驱动器,小尺寸、高效率和优异的EMI性能,轻松解决上述所有问题。这些IC支持宽压输入,可效降低设计复杂度和材料清单成本,提升电源效率。IC针对buck-boost LED驱动器应用可接受5V 至36V宽压输入,buck-boost模式下的电源效率高达90%(而标准buck-boost LED驱动器的效率为约为85%)。
02 EMI
干扰是电子应用中的一个常见问题,但在电动车的应用中,由于安全、效率和性能都依赖于电子装置,因此严重的EMI可能会导致诸多隐患。近二十年来,ADI一直提供低EMI解决方案,是低EMI功率解决方案领域的佼佼者。ADI采用率先上市的Silent Switcher®技术(开发于2013年)、应用特定的调谐SSFM和创新的开关技术,提供出色的EMI。
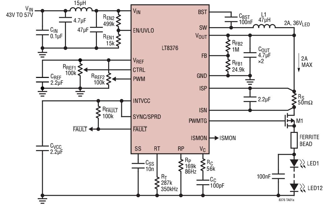
汽车应用中的极端 LED 调光要求在不增加昂贵降噪组件和复杂性的情况下会难以符合 CISPR EMI 标准。ADI的多款LED照明产品方案通过纳入许多旨在较大限度降低 EMI 的内置功能,例如:借助其用于低 EMI 热环路的 Silent Switcher® 架构较大限度降低 EMI;内置的扩展频谱频率调制 (SSFM) 功能电路有助降低传导和辐射 EMI;转换速率是受控的,以在保持低噪声性能的同时优化效率。下面的电路中,LT8376采用专有的Silent Switcher技术,可以实现低EMI的LED驱动。
03 调光性能
抬头显示器(HUD)在越来越多的汽车中得到应用,其照明系统需要兼顾在明亮的阳光下可产生清晰的图像,同时在夜间呈现的柔和图像也不会遮挡驾驶员视线,如此一来需要超高的调光比,这让很多方案和设计师头大,这类应用中ADI的LED驱动器实现的调光性能体现了巨大的优势。相对于一些产品通常对处于理想条件下或是处于特定的工作条件下给出高调光比规格,ADI的LED驱动器能在所有条件下提供规格中给出的调光性能。我们提供外部和内部PWM调光,以及出色的模拟调光。
例如当 LT3932 在 100Hz 调光频率和 2MHz 开关频率下运作时,高电流 LED 设计能实现 5000:1 PWM 调光比和良好调节的 LED 电流。此外,还可结合使用 PWM 调光和模拟调光以把调光比提升至 20,000:1。对于需要超过 5000:1 PWM 调光比的应用,LT3932 的一个变种 LT3932-1 可实现较高的调光性能,而且没有器件规定的 “最小 PWM 导通时间与开关频率之间关系” 的限制条件。由于最新的汽车车载显示器需要 10,000:1 的最小调光比,因此 LT3932/-1 能使其容易满足令人感到胆怯的调光规格。在我们最新一代的产品中,数字信号可用于模拟调光。
04 可靠性
与通用照明灯相比,LED汽车照明灯具工作环境存在显著的差距,主要表现在输入电压波动,使用过程中振动强度及频率的改变以及发动机舱及其他周围热量的改变、温湿度交变,太阳辐射,盐雾腐蚀,尘降等等诸多因素,所以LED汽车照明对于器件可靠性的要求比通用照明领域要高得多。
ADI的LED驱动器产品安装在全球数百万个外部和内部汽车插座中,从2010年到2020年,交付的LED驱动器超过5亿个。其中超过一半的产品部署于汽车应用,因为采用了专有的半导体工艺、晶圆级光学检测、X射线包装检查,以及对所有功能和规格的全面测试,确保这些应用的故障率低于1 ppm,这已超过行业标准。
实际上,这些设计维度是每一款汽车电子系统设计都通常会考虑的因素,我们针对汽车照明的每一款方案都会全方位兼顾这些要点,而可能每一款方案会针对具体应用需求有特别的差异化。例如上文提到的LT3932就可实现具有卓越调光性能,同时具有紧凑型尺寸,高电流 LED驱动,兼顾低EMI特性,以及整个输入范围内的 90% 峰值效率 (未采用 EMI 滤波器时效率为 ~91%) 。该器件拥有许多旨在简化高性能汽车和工业 LED 驱动器应用之设计过程的内置功能特性。
免责声明:本文为转载文章,转载此文目的在于传递更多信息,版权归原作者所有。本文所用视频、图片、文字如涉及作品版权问题,请联系小编进行处理。
推荐阅读:





