【导读】延长电池寿命是各种应用中常见的设计要求。无论是玩具还是水表,设计师都有各式技术来提高电池寿命。在这篇博文中,我将阐述一种可策略性地绕过低掉电线性稳压器(LDO)的技术。
延长电池寿命是各种应用中常见的设计要求。无论是玩具还是水表,设计师都有各式技术来提高电池寿命。在这篇博文中,我将阐述一种可策略性地绕过低掉电线性稳压器(LDO)的技术。
生成导轨
使用LDO是从电池产生调节电压的常用方式。对于在完全充电时输出4.2V的单节锂离子(Li-ion)电池尤其如此。
假设您要为电源电压范围在3V至3.6V之间的微控制器(MCU)生成3.3V,并选择TPS706生成该导轨。图1阐述了该电路。

图1:TPS706从电池调压3.3V
尽管这个电路很简单,但它有一些限制。其中首要限制因素是掉电,这将导致LDO停止调压,并可能使MCU的供电电压超出规定范围。
掉电的含义
随着电池放电,锂离子电池的电压下降。图2所示为放电曲线的示例。

图2:锂离子电池电压随时间推移下降
当您记起输入电压接近稳压输出电压时,LDO有可进入压差的风险,这可能令人不安。在某一点上,电池电压将下降到很低电平,使得TPS706将不再能够调压3.3V。相反,输出电压将开始跟踪等于压差电压的差值的电池电压。
当输出电流为50mA,输出电压为3.3V时,TPS706规定了典型的压差为295mV的电压。因此,一旦电池电压降至3.6V以下,LDO可能会进入掉电。图3提供了这类行为的一个示例。

图3:TPS706进入掉电模式
如图所示,一旦VIN下降到3.6V左右,VOUT开始下降。由于MCU供电范围的下限为3V,这令人不安 —— 掉电可能导致VOUT非常快速地降至3V以下。
避免掉电
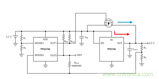
规避这个问题的一个方法是在它进行掉电之前或进入掉电时绕过LDO。图4说明了此解决方法。

图4:使用P-通道MOSFET来绕过LDO
在该电路中,TPS3780是双通道电压检测器,通过SENSE1监视电池电压。如果电池电压应低于3.4V,则OUT1将P-通道MOSFET的栅极驱动为低电平。这使得电流(蓝色箭头)流经MOSFET的漏极 - 源极端子,而不是流经LDO的输入 - 输出端子(红色箭头)。由于MOSFET具有比LDO更低的导通电阻,因此输出电压将更紧密地跟踪输入电压。
SENSE2监视输出电压。一旦输出电压低于3V(或MCU的电源范围底部),OUT2将置为低电平。该信号可将MCU置于复位模式。
图5所未为未借助绕过MOSFET的电路的行为。

图5:未绕过MOSFET的下降输入电压
为了模拟电池,输入电压以1V/ms的速率下降。您可以看到,一旦输入电压达到3.4V,输出下降到3V就需要大约100ms。
现在,我们来看一下使用绕过MOSFET的电路的行为,如图6所示。

图6:绕过MOSFET的下降输入电压
一旦输入电压降至3.4V以下,MOSFET就会导通。输出电压现在等于输入电压减去穿过MOSFET的电压降。因此,现在,输出达到3V需要近320ms。通过增强PMOS器件,输出电压比LDO在压差中更接近跟踪输入电压。换言之,外部PMOS的低导通电阻有助于延长电池寿命。
实际上,电池电压将以较慢的转换速率下降。因此,使用旁路电路可显著延长工作时间。
电流消耗
当关闭电池时,您还必须考虑电路的电流消耗。见表1。

表1:各种电路元件的电流消耗
考虑这一消耗很重要,因为它有助于电池的整体放电。然而,幸运的是,其消耗极低,且额外的电路使电池的持续使用超过了增加的电流消耗。这对于需要更高负载电流的应用尤其如此。
结论
LDO是一种有效的低电流消耗方法,用于产生电池的导轨。然而,当电池电压开始下降时,掉电可能导致调压问题。MOSFET与LDO结合使用有助于避免此问题,以达到最长的电池寿命。
免责声明:本文为转载文章,转载此文目的在于传递更多信息,版权归原作者所有。本文所用视频、图片、文字如涉及作品版权问题,请电话或者邮箱联系小编进行侵删。





