【导读】工程师们在通过波形找CAN总线总线传输异常原因时,经常会遇到由于下降沿过缓导致位采样错误的情况,而下降沿过缓一般是由于总线电容过大导致。本文将会带您了解电容过大造成的问题以及解决方案。
总线电容过大问题的现象
如图1所示,CAN节点的电容会影响整个网络的电容,电容越大边沿越缓,导致位采样错误。

图1
如图2所示,是1M波特率的CAN信号在电容为120pf的情况下的下降沿,下降时间为95.7ns。由于电容值小,所以图2的波形与图1相比更好,报文的传输也更稳定。

图2
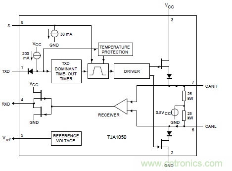
总线电容过大问题的原因
图3是CAN收发器的结构图,CAN收发器为了实现CAN的仲裁与错误处理,只能采用单向驱动的结构,导致CAN波形的上升沿有驱动,而下降沿是通过整条总线与终端电阻放电产生的,所以总线的终端电阻的第一作用是“放电”。

图3
解决方案一:牺牲幅值法
减小终端电阻值,总线加快放电速度,以“牺牲幅值”的方法改善下降沿。注意,如图4所示,总并联的终端电阻不得小于24欧,在线缆较细(导线衰减较大)时,总并联电阻要适当提高,才能保证差分幅值不小于0.9V的最低限度。

图4
解决方案二:更换低电容,低直流电阻的导线
CAN的90%电容过大问题,都是导线引起的,所以控制导线的电容是最重要的,保证导线电容在40-70PF/m的范围内,为性价比比较高的方案。如图5所示,是一张导线的参数图,在选材的时候最好要到导线的参数图,这样线材的好坏程度就一目了然了。

图5
除此之外,如图6所示,导线的横截面积与直流电阻的阻值大小有关,所以传输距离越长导线横截面积应该越大。

图6
解决方案三:通过中继器进行波形整形
通过图7可以看到,波形在经过中继器之前,由于总线电容过大,下降沿变得非常缓,形成了镰刀状,这样就容易导致位采样错误。而经过中继器后,报文波形经过整形后重新发出,可以看到波形整体情况良好,能够保证报文的正常收发。

图7
总结
面对总线电容过大的情况,一般这三种方法就可以解决掉现场出现的问题,而在中继器这一块,ZLG致远电子生产的CAN隔离网桥中继器集线器系列,具有2/5/8个电气隔离的CAN总线接口,能实现CAN-bus网络的中继功能。使用该系列产品可达到增加负载节点和延长通信距离的作用,实现网络中继扩容的功能。

推荐阅读:




