你的位置:首页 > 互连技术 > 正文

艾为电子:鼎鼎大名的运算放大器,你知多少?

发布时间:2023-02-03 来源:艾为电子 责任编辑:lina

【导读】提到运算放大器(下文简称:运放),很多人肯定觉得既熟悉又陌生。大家可能都在书本上或者工作中听到过它的大名,但真正用过运放的人就相对较少。其实运放是一种十分常见的电路单元,传感器一类的信号调理应用是它的主场,此外运放还常被用作比较器、比例放大器、积分器等,在各类电子产品中发挥着举足轻重的作用。


前言


提到运算放大器(下文简称:运放),很多人肯定觉得既熟悉又陌生。大家可能都在书本上或者工作中听到过它的大名,但真正用过运放的人就相对较少。其实运放是一种十分常见的电路单元,传感器一类的信号调理应用是它的主场,此外运放还常被用作比较器、比例放大器、积分器等,在各类电子产品中发挥着举足轻重的作用。它还可以作为缓冲器用于电源后级给芯片供电。今天小为就给大家讲讲到底什么是运放,该怎么选运放,以及怎么回避运放应用中的各种“坑”。


运放是什么?

运放是一种具有一定放大倍数的电路单元,通常结合外部反馈网络共同组成某种功能模块,如缓冲器、比例放大器、加法器、积分器等。以艾为的运放AWS90001为例,其是一款单通道的低压、低功耗、轨到轨运算放大器,有五个PIN脚,如Fig.1所示:

艾为电子:鼎鼎大名的运算放大器,你知多少?
Fig.1 单通道运算放大器示意图

其中IN+和IN-分别是同相输入端和反相输入端,V+和V-是运放的电源,OUT是输出。在不加任何外部环路也就是开环情况下,运放的输入和输出维持以下关系:

艾为电子:鼎鼎大名的运算放大器,你知多少?
Fig.2 运放开环输入输出关系

简单来说就是运放的输出等于输入端的差值乘Aol。这个Aol称之为开环增益,一般在60dB-160dB即1000到1亿左右,也就是说开环时运放会把输入端所有细小的压差放大数千或数万倍。运放的输出不能超过其电源电压,而运放的供电电压一般也为几V到十几V,所以开环状态下,运放的输出一般只会存在两个极端值,即上探到最高输出电压,或者下探到最低输出电压。这时就需要通过在一开始所提及的外部反馈网络来进行调节,进入闭环工作状态从而实现各种功能。

运放怎么选?

相信很多人都遇到过同样的窘境:翻开运放手册,种种不常见的电气参数导致选型无从下手。那么到底有哪些参数是选型时经常关注的呢?请看下文:

1.Vs 电源电压
运放作为有源器件自然不能缺少外部供电,而其比较特殊的地方就在于大多数运放支持正负电源供电。当运放采用正负双电源供电时,对于未经处理、拥有正负半周的交流信号具有更大的动态范围。而实际应用中少有能提供负电源的情况,因此运放常工作在单电源供电状态,即V-接地,由V+供电。此时若不调整电路,则运放对于负半周的信号失去处理能力,如Fig.3所示:

艾为电子:鼎鼎大名的运算放大器,你知多少?
Fig.3 运放单电源错误工作状态

因此单电源供电时需要外部提供一个虚地,将输入信号抬高至运放输出范围内,通常这个虚地电压为VCC/2。注意此时需要在反相输入端加隔直电容C1,如Fig.4所示:

艾为电子:鼎鼎大名的运算放大器,你知多少?
Fig.4 运放单电源正常工作状态

2.VOS 失调电压
书本上学过的理想运放,存在两个重要概念,即“虚短”和“虚断”。其中“虚短”的定义是在开环增益足够大且存在负反馈情况下,运放的同相输入端和反相输入端之间电位相等,近似短路,因此无输入时理想运放输出应当为0。但是现实中的运放,由于实际生产设计中运放的输入级差分对的两个MOSFET由于工艺误差等原因无法做到完全一样,因此在无输入时,也会存在一个微小的输出。为了抵消这个因失调而产生的输出,在输入端加入的直流电压称为失调电压。在实际应用中,失调电压的存在相当于引入了一个误差,使得运放的输出结果和理论值存在差异,降低了信号处理的精度。

3. Ib/Ios 偏置电流/失调电流
和理想运放的“虚断”不同的是,实际运放的两个输入端并非完全断路没有电流。事实上运放输入级MOSFET需要一个基极电流来提供直流工作点,因此正常工作中运放的两个输入端都会有电流流过,此时两个输入端电流的平均值称为Ib偏置电流,差值称为Ios。输入端存在的电流会在输入电阻上形成压降,从而引入误差影响输出精度。

4.GBW增益带宽积
这项参数正如其字面意思,表示运放在闭环工作状态下,其环路的噪声增益和带宽的乘积。噪声增益这一概念较为少见,其值等于同相放大电路的信号增益,即Noise Gain=1+R2/R1,其中R1为输入电阻阻值,R2为反馈电阻阻值。

增益带宽积为定值,意味着闭环运放的增益和带宽是成反比的,增益越大,其带宽就越低,因此选型的时候要根据实际应用中的增益和带宽需求进行筛选。

5.SR 压摆率
对于大信号的处理,一方面要关注运放的带宽是否满足信号频率需求,另一方面就是关注压摆率是否满足需求。压摆率定义为输入端信号的阶跃变化导致的输出端电压变化的速度,单位一般为V/us,简单说就是输出信号边沿的最大变化速度。如下图所示,信号在1us内上升了2V,因此其压摆率SR=2V/1us=2V/us。在运放选型时,需要根据实际应用中需求输出的信号幅值和频率,计算出运放所需的最小压摆率。

艾为电子:鼎鼎大名的运算放大器,你知多少?
Fig.5 压摆率示意图

6. Vo 运放的输出电压(摆幅)
运放的输出电压受到供电电源的限制,不能超过其电源电压,那最大输出是否一定能够等于电源电压呢?答案是否定的,手册中该参数就表明运放的最大输出幅值或者是最大输出和电源轨的距离(称之为摆幅)。事实上由于运放输出级的MOSFET必然存在一定的导通电阻,因此电流流过必然产生压降,导致输出电压不可能完全等于电源电压。受限于内部设计等原因,有些运放的最大输出和电源电压之间相差较多,这就限制了运放信号处理的动态范围。但是有一类运放我们称为轨到轨运放,其最大输出电压仅比电源电压低几十毫伏,因此可以为信号提供尽可能大的动态范围。

艾为电子:鼎鼎大名的运算放大器,你知多少?
Fig.6 输出轨到轨

艾为电子:鼎鼎大名的运算放大器,你知多少?
Fig.7输出非轨到轨

在选型的时候要注意的是,这一参数与输出电流相关,重载时输出电压会低于Electrical Table 中的典型值,因此需要关注芯片手册中给出的Vo vs Io 曲线,确认在实际应用所需的输出电流下对应的输出电压需求。

运放应用有哪些“坑”?

在实际应用的时候,除了关注以上这些手册上的参数,还有很多容易踩到的“坑”,比如以下的几个例子在运放应用中需要格外注意:

1.噪声增益和信号增益与增益带宽积
比如在一个需要对微弱信号进行放大的应用场合,需要把一个400kHz的信号放大2倍,又考虑到反相放大器的虚地有更强的抗干扰能力,因此采用反相放大配置。此时环路的信号增益,根据反相放大电路的增益公式应当是G=-R2/R1=-2。因此根据400kHz的频率和G=2的增益选择了增益带宽积为1M的运放,看起来似乎还留了一定的裕量,但是实测的时候却发现信号衰减远超预期,问题出在哪里呢?

实际上增益带宽积定义中的这个“增益”并非信号增益,而是噪声增益NG。对于同相比例放大器,环路的信号增益为:

艾为电子:鼎鼎大名的运算放大器,你知多少?

而对于反相比例放大器,其环路的信号增益为:

艾为电子:鼎鼎大名的运算放大器,你知多少?

而这两种放大电路的噪声增益都为:

艾为电子:鼎鼎大名的运算放大器,你知多少?

可以看出对于同相放大电路,它的噪声增益和信号增益数值上是相等的,但是在反相放大电路中却不同。因此案例中反相放大2倍的配置,实际的噪声增益应该是NG=1+R2/R1=3,进一步算出最小的增益带宽积应该是1.2M,所以选用1M的运放远远不够。

2.轨到轨运放的输出电压
在上述内容提到过,所谓的轨到轨运放其实也并不是真的能够达到电源轨,只是更加接近电源轨。并且其与输出级MOS管的导通阻抗相关,因此实际输出时的负载电流以及温度都会影响最大输出电压这个指标。因此需要关注芯片手册中给出的Vo vs Io 曲线,确认在实际应用的输出电流和温度下对应的输出电压需求。

3.运放的建立时间和后级ADC采样
在一些应用场合中,运放输出的信号通过ADC进行采样,这时候会出现一种现象:在信号稳定时,ADC采集的值很准确,但是信号变化时数据就很不稳定。这个现象的原因在于运放的输出端发生信号跳变的时候,并非稳定的过程,而是一个振荡的过程。运放有一项指标叫建立时间,表征的就是运放的输出电压趋于稳定的时间,因此在这个时间段内,运放的输出处于振荡状态,对于高采样率的ADC而言,这个阶段就会产生一定的误差。此时可以调节ADC的采样率,适当增加采样时间,把信号建立阶段的带来的影响降低。

艾为电子:鼎鼎大名的运算放大器,你知多少?
Fig.8 运放输出的建立时间[1]

4.失调电流与平衡电阻
上文提到失调电流存在于运放的每个输入端,当这些电流流过电阻的时候就会产生压降形成误差。对于像艾为AWS90001一类的低失调电流运放来说,低至pA级的失调电流至少需要高达GΩ级别的电阻才会引入一个mV级的电压,因此这时基本可以忽略失调电流的影响。但是对于非低失调类的运放来说,有些运放的失调电流能达到uA级别,这时环路中一个百kΩ的电阻就可以造成百mV的误差,此时失调电流的影响就不可忽略了。一般的解决方案是在另一输入端串联一个平衡电阻,如下图所示,这样在两个输入端都会产生一个压降从而其影响相互抵消。

艾为电子:鼎鼎大名的运算放大器,你知多少?
Fig.9 加入平衡电阻的反相比例放大电路

这里需要注意的是,平衡电阻的引入虽然补偿了失调电流的影响,但同时也引入了一个噪声源,因此若本就采用了低失调运放且失调电流影响可忽略的情况下,不建议添加额外的电阻。

艾为“芯”运放

艾为AWS90001是一款低压、低功耗、轨到轨运算放大器。

主要特性
  • 工作电压:1.8V-5.5V,支持低至1.8V的低压应用场合,且支持单电源或正负电源供电

  • 静态功耗:66μA

  • 输入和输出范围:支持轨到轨输入和输出,2kΩ负载下典型输出摆幅仅35mV

  • 失调电流:±1pA,可支持较高精度的电流检测应用

  • 短路电流:38mA,足以满足应用中对负载抽或者灌电流的需求

  • 失调电压:±0.4mV

  • 增益带宽积:1MHz

  • 压摆率:2V/us,保证了对于交流信号的处理能力

  • 封装:WBDFN 0.8mmx0.8mmx0.37mm–5L,极小尺寸封装支持小型化设备

    *此外,常用于IoT设备、家用电器或工业产品等领域的SOT23-5封装产品也即将亮相。


应用场景
艾为AWS90001作为一颗通用型运算放大器,适用多种应用场景,以下是几种常见的应用场景及电路示意图:

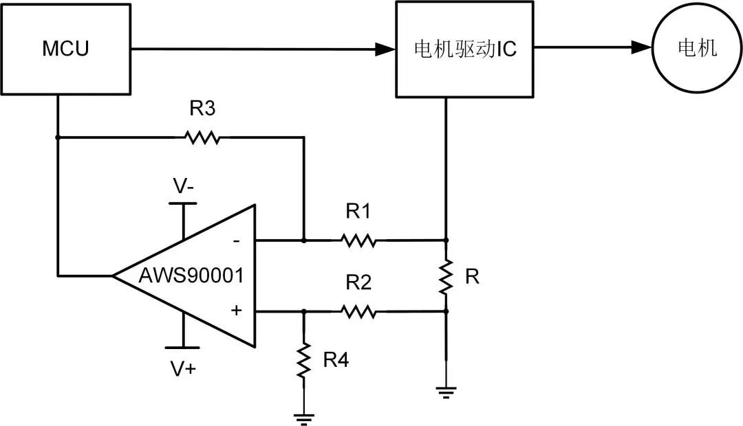
1.扫地机器人等设备的电机驱动模块
MCU给电机驱动IC发出指令控制电机转动,实现机器人车轮的正转、反转、加速、减速等操作,同时电机驱动IC通过外置采样电阻,结合AWS90001进行电流检测与反馈,可以实现机器人堵转检测等功能。

艾为电子:鼎鼎大名的运算放大器,你知多少?

2. 温度传感器

热敏电阻RT两端的电压作为差分信号输入到配置为差分放大器的AWS90001,使信号被放大方便后级ADC处理,同时可以有效排除共模干扰。

艾为电子:鼎鼎大名的运算放大器,你知多少?

3. 光电传感器
光电二极管产生的电流和照射在其上的光照强度成正比,但是其输出电流常为μA级或者mA级,因此可以通过AWS90001组成跨阻放大器将微弱的电流信号放大并转换成电压信号,提供给后级进行处理和分析。

艾为电子:鼎鼎大名的运算放大器,你知多少?

4. 血糖仪
生物传感器葡萄糖氧化酶电极利用电化学传感器进行血糖测试。由化学反应所产生的电子被导电介质转移给电极,在电压的作用下发生定向流动,形成氧化电流。通过检测电流变化与葡萄糖浓度近似线性关系,从而达到检测血糖浓度的目的。由电化学传感器产生的微弱电流经过AWS90001构成的跨组放大器转换成电压信号并放大,输出至ADC模块给MCU进行处理。

艾为电子:鼎鼎大名的运算放大器,你知多少?

目前艾为也继续在积极开发新的产品,包括运放系列后续也会推出更多优秀的新产品以应对更多的应用场景,满足客户的不同需求,敬请期待!

*参考文献:

[1] analog ADALM2000实验:运算放大器建立时间

(来源:艾为电子,作者:托马狮)


免责声明:本文为转载文章,转载此文目的在于传递更多信息,版权归原作者所有。本文所用视频、图片、文字如涉及作品版权问题,请联系小编进行处理。


推荐阅读:

5G通信将为V2X应用提供崭新功能

稳定性更强的新型无钴锂离子电池正极

世界湿地日:海康威视携手一个地球自然基金会,在上海守护这个重要“驿站”

温度测量时如何消除线阻抗引入的误差?

PCB通孔中的PTH NPTH的区别

特别推荐
技术文章更多>>
技术白皮书下载更多>>
热门搜索
 

关闭

 

关闭