【导读】2025年我国新能源车渗透率首次突破50%,11月更是攀升至59.5%,标志着新能源车已成为市场主流。伴随这一趋势,补能系统持续完善,全国高速公路服务区充电桩覆盖率超98%,截至2025年11月充电基础设施(枪)总数达1932.2万个。但充电桩安全问题备受业界关注,传统漏电保护器无法检测直流漏电,B型漏电检测技术由此成为保障充电桩安全运行的关键手段。
什么是充电桩直流漏电
充电桩直流漏电,简单说就是直流电不该跑的地方(比如车架或大地)出现了电流,属于一种故障状态。它和咱们常见的交流漏电不一样,是直流系统特有的,主要发生在充电桩内部的整流、转换这些环节。只要来源有3类:
电容器的特性:电容介质在施加直流电压时会产生漏电流,这是电容器的自然特性;
整流器部分漏电,交直流转换出问题,会产生脉动直流漏电;
直流转换器漏电:直流电压变换环节故障,会产生平滑直流漏电。
直流漏电类型:
在充电桩的直流系统中,漏电主要表现为下面两种形式
平滑直流漏电指大小和方向都不随时间变化的直流漏电流,例如电池系统对地绝缘故障引起的漏电,这种漏电流小(通常为mA级),但持续性强,易累积成安全隐患。传统RCD对其无效,需专用传感器。
新国标要求:2025年8月1日全面实施的GB 39752-2024要求直流充电桩实时监测漏电流,动作阈值≤6mA。
脉动直流漏电指方向不变但大小随时间脉动的直流漏电流,例如充电回路绝缘故障产生的漏电。这种漏电流呈现脉动特性。A型漏电保护器可对此类漏电提供保护。
B型漏电保护器:能检测交流、脉动直流及平滑直流漏电,是全面的防护方案。
新国标GB 39752-2024已强制要求直流充电桩配备能检测这两种漏电的保护装置(通常为B型或A+DC6mA型),以确保充电安全。
为什么直流漏电更危险?
隐蔽性强:传统交流漏电保护器(RCD)对平滑直流漏电基本无效,很难及时发现。
持续性强:直流电容易持续流动,可能慢慢积累成安全隐患。
危害大:一旦发生,一方面可能损坏设备甚至引发火灾;另一方面,对人身安全构成威胁,直流电流对人体的危害不亚于交流,甚至更危险(如不易摆脱)。
B型漏电检测技术原理
B型漏电检测技术是一种用于检测交流(AC)、直流(DC)以及复合波形(如脉冲、高频等)剩余电流的先进漏电保护技术,主要用于现代电力电子设备日益普及所带来的复杂漏电场景。其核心原理基于对多种类型故障电流的全面感知与响应。在电动汽车充电桩应用中,B型漏电检测技术是安全的核心,它能同时识别交流、脉动直流和平滑直流漏电,通过零序电流互感器实时监测电流矢量和,一旦失衡超过阈值(比如30mA),就在0.1秒内切断电源,比传统保护快得多。
B型漏电保护在充电桩中的实现方式
常见硬件方案有:
宽频电流互感器 + 磁通门传感器(Fluxgate)
宽频CT检测交流及高频成分(15 Hz ~ 1 kHz+)
磁通门传感器专门检测0 Hz(即直流)分量
双通道信号处理:分别处理交流/直流信号,综合判断是否超限。
零时序电流互感器+电子脱扣器
零序互感器是基于基尔霍夫电流定律,通过监测充电回路中进出线电流的差值,判断是否存在漏电流,当检测到漏电流超过阈值时(直流为6mA,交流为30mA),模块输出脱扣信号,电子脱扣器驱动机械机构分断电路,响应速度快,动作时间≤30ms,远快于传统保护。
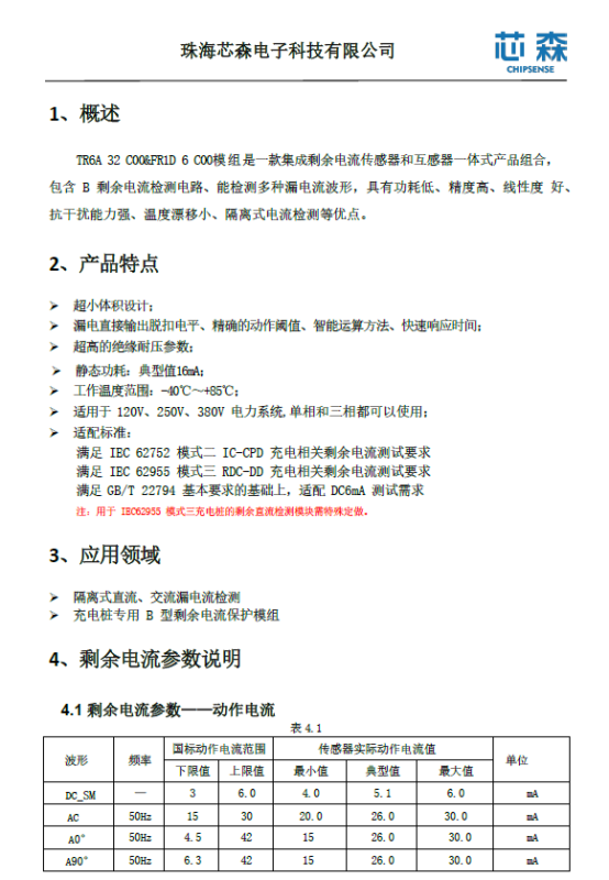
A+DC6mA型传感器是一种集成剩余电流传感器和互感器一体式产品组合:专门针对新国标设计,可检测脉动直流漏电及6mA及以上的平滑直流漏电,响应时间短(≤0.1秒)。
常见技术方案对比如下表

从表中可看出在电动汽车充电桩领域,B型漏电检测技术是保障人身安全、满足法规合规的重要措施,而零序互感器因高灵敏、快速响应、非接触、成本不高成为大部分直流快充优选方案。
、
总结
2025年8月实施的新国标GB 39752-2024也对此作出明确强制要求,进一步倒逼防护技术升级。B型漏电检测技术凭借可全面覆盖交流、脉动直流及平滑直流漏电的优势,成为契合新国标要求、破解直流漏电难题的核心方案,其中零序互感器方案以高灵敏度、快响应速度及适中成本,成为多数直流快充场景的优选。未来,随着新能源车与充电桩行业的持续发展,以B型漏电检测技术为代表的安全防护手段,将持续迭代完善,既为行业合规发展提供支撑,也为用户充电安全筑牢防线,助力新能源出行生态的健康可持续推进。






