【导读】RFID 是一项伟大的技术,但嘈杂的电源和其他干扰因素会破坏性能。使用低频信号(约 130 kHz)的 RFID 阅读器,如行业主力 TIRIS RFM-007B,当然对该频率范围内的噪声非常敏感。鉴于开关模式电源通常会在此范围内产生杂音, 通常需要笨重且昂贵的线性电源才能获得灵敏度。
RFID 是一项伟大的技术,但嘈杂的电源和其他干扰因素会破坏性能。使用低频信号(约 130 kHz)的 RFID 阅读器,如行业主力 TIRIS RFM-007B,当然对该频率范围内的噪声非常敏感。鉴于开关模式电源通常会在此范围内产生杂音, 通常需要笨重且昂贵的线性电源才能获得灵敏度。
然而,RFID 阅读器的操作周期有几个阶段,其中只有一个阶段对噪声敏感。它们是:高功率(发射,10W 时 50 毫秒)、低功率(接收,18 毫秒)和空闲阶段(多 33 毫秒,具体取决于固件)。噪声仅在短接收阶段是一个问题。
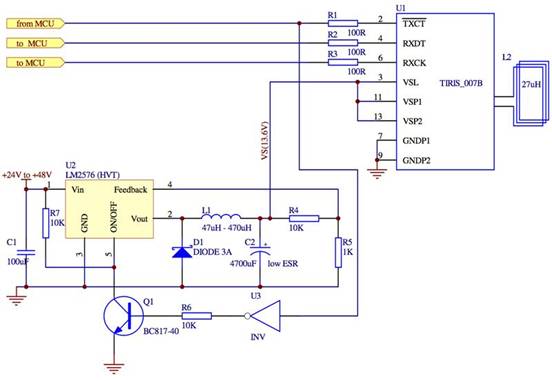
该设计理念在接收和空闲阶段关闭开关电源,让模块使用 C2 中存储的能量“滑行”。

图 1 有选择地禁用 PSU 的 RFID
LM2576 等降压转换器具有关断输入,可轻松实现此操作。
来自 MCU 的 RFID 模块的传输控制线 – /TXCT – 也通过 U3 和 Q1 控制关闭线,或者,如果需要,可以使用单独的 MCU 输出。

图 2 典型的 PSU 周期时序
RFID经常被使用 在叉车上进行位置感应,实现自动化物流和限速等安全功能。
电动叉车中的环境非常嘈杂,由于电机驱动器中的高安培数、高频调制电流,RFID 很难使用。如果将这里显示的控制技术扩展到将 RFID 周期与修改后的电机驱动周期同步,则可以大幅减少由于电机驱动干扰引起的灵敏度损失。
免责声明:本文为转载文章,转载此文目的在于传递更多信息,版权归原作者所有。本文所用视频、图片、文字如涉及作品版权问题,请联系小编进行处理。
推荐阅读:



