【导读】在隔离式电源系统中,要在负载条件剧烈变化时维持输出电压的稳定,反馈电路的动态特性起着决定性作用。本系列第二部分以LT3753有源钳位正激变换器为核心,结合LT1431精密并联稳压器与传统光耦合器构建参考模型,深入探讨反馈环路在瞬态负载条件下的响应机制及其对占空比调制的控制逻辑。通过LTspice®仿真分析发现,光耦合器的偏置状态与电流传输比(CTR)直接决定了反馈信号传输的精度与速度,进而影响闭环系统的稳定性;文章进一步强调,在高效功率转换设计中,精心选择关键元件并优化补偿网络是实现可靠调节的基石。
反馈电路的动态特性
为维持稳定的输出电压,反馈环路必须对负载条件的变化做出动态响应。当输出电压下降时(通常由负载电流突然增大导致),并联稳压器会检测到这一偏差并减小其阴极电流。此动作会降低流经光耦合器发光二极管(LED)的电流,进而减少光输出量。原边光电晶体管接收的光信号减少,其集电极电流也随之降低。这会使PWM控制器补偿(COMP)引脚的电压升高,向控制器发出信号,促使其增大开关MOSFET或晶体管的占空比。占空比增大后,会向输出端传输更多能量,助力输出电压恢复至额定值。
相反,当输出电压升高时(例如负载突然减小),反馈机制会启动响应以防止过冲。并联稳压器检测到电压上升后,会增大流经光耦合器LED的正向电流,使光输出量增加。增强的光信号会使光电晶体管的导通程度提高,进而拉低COMP引脚的电压。PWM控制器将此电压下降解读为减小占空比的信号,从而降低向输出端传输的能量。这一校正动作有助于快速抵消电压尖峰,维持输出电压的稳定调节。
这种动态调节的有效与否,取决于光耦合器能否将LED电流变化迅速地线性转化为光电晶体管的成比例响应。理想状态下,LED电流波形应呈现与负载阶跃同步的急剧变化,而光电晶体管电流则需跟随这些变化,其延迟时间与幅值由CTR及光耦合器的内部响应时间决定。如果光耦合器响应缓慢或CTR较低,反馈信号可能会出现滞后或衰减,导致瞬态响应变差,表现为过冲、下冲或稳定时间延长。
此外,如果LED电流过低,光电晶体管可能无法充分导通;而电流过高则可能使器件进入非线性工作区域。这两种情况都会扭曲反馈信号,不仅影响调节效果,还可能导致控制环路失稳。因此,若要确保电源在全负载与全输入电压瞬变范围内持续稳定工作,就必须精心设置光耦合器偏置,并合理设计补偿网络。
LT3753隔离式正激变换器的瞬态负载响应分析
LT3753是一款高性能电流模式PWM控制器,支持8.5V至100V的宽输入电压范围,适用于电信、工业电源系统及汽车电子等需要隔离式高效功率转换的应用场景。
LT3753的核心特性之一是有源钳位控制,可高效回收变压器漏感能量,降低原边开关MOSFET的电压应力,有助于提升高密度电源设计的效率与可靠性。此外,LT3753还支持同步整流,能为副边MOSFET提供控制信号,以最小化导通损耗,提升整体功率转换效率。
LT3753内置可编程伏秒钳位功能,允许占空比超过50%,从而提高变压器利用率并支持更高的输出功率。LT3753的开关频率范围为100kHz至500kHz,且可与外部时钟同步,以便进行噪声管理与系统协同。其他特性还包括可编程软启动、打嗝模式短路保护、带滞回的欠压保护(UVLO)/过压保护(OVLO)阈值,可实现稳健的故障处理。
LT1431也是本仿真示例设计的一部分,它是一款精密可调并联稳压器,内置最高5V的基准电压,可实现输出电压控制。LT1431具备高精度(初始容差0.4%)、低输出阻抗及快速响应的特点,非常适合用于电源中的电压调节与反馈控制。LT1431的灌电流能力可达100mA,能很好地驱动隔离系统中的光耦合器。

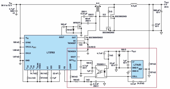
图1.隔离式正激变换器中并联稳压器与光耦合器的连接方式。
基于图1中并联稳压器与光耦合器的电路连接方式,下面将分析LT3753/LT1431演示电路(用于以太网供电(PoE)的80W有源钳位非同步正激变换器)在瞬态负载下的LTspice仿真结果。
如图2所示,当输出电流从0A突然阶跃至1.5A(即遭遇瞬态负载)时,电源会呈现动态响应。负载需求的急剧增加会对系统稳态造成暂时性干扰,表现为输出端出现电压跌落。产生这一跌落的原因是:系统初始处于空载运行状态,此时仅需传输极少能量即可维持输出电压。因此,磁元件与输出电容中存储的能量不足以立即满足增大的电流需求。
这种瞬态工况会打破稳态运行,触发系统的反馈控制机制。反馈电路持续监测输出电压,并及时检测输出电压与额定值的偏差。一旦检测到电压跌落,反馈电路便会生成校正信号,并将校正信号传输至原边PWM控制器。
PWM控制器接收到校正信号后,会动态调整开关波形的占空比。具体而言,它会增加原边开关晶体管的导通时间,延长导通周期。这一调整使得每个开关周期内通过变压器磁耦合的能量增加,而能量传输的提升可补偿增大的负载电流,助力输出电压恢复至稳压值。
当系统过渡到新的负载工况后,输出电压会趋于稳定,体现出有效的闭环调节效果。波形分析表明,光耦合器偏置对维持环路完整性起着关键作用。为实现最佳性能,光耦合器内部的LED必须由足够的正向电流驱动,以确保线性光响应;同时,光电晶体管需工作在有源区,才能精准调制反馈信号。
偏置不当(如LED侧串联电阻选型错误)会显著改变CTR;而CTR是衡量LED与光电晶体管间信号耦合效率的关键指标。CTR降低会削弱反馈信号,导致PWM控制器对电压偏差的响应不足;而CTR过高则可能引发过补偿,造成系统不稳定。这些影响在瞬态事件中尤为明显,因为此时系统需快速应对负载突变。偏置不足会导致校正延迟、电压过冲/下冲、环路带宽降低。
观测到的波形进一步表明,反馈路径中元件的精准选型与偏置设计是核心关键。设计时需仔细考量LED正向电压、CTR容差、光电晶体管集电极电流及补偿网络设计等参数,以确保电源在宽工作条件范围内具备稳健的瞬态响应、稳定的电压调节能力与可靠的系统性能。在隔离式电源应用中,光耦合器的合理偏置不仅能提升环路精度,还有助于增强电磁干扰(EMI)抗扰度与长期可靠性。

图2.LT3753与LT1431在瞬时负载瞬态下的LTspice仿真波形。
iCoupler隔离器与光耦合器:隔离技术的范式转变
如今,开关模式电源(SMPS)的设计正日益采用iCoupler数字隔离技术,作为传统光耦合器的更优替代方案,尤其适用于对高速通信、高稳健性及长期性能有要求的应用场景。传统光耦合器的工作原理是通过LED将电信号转换为光信号,再由接收端的光电晶体管检测光信号。尽管这种方式已广泛应用数十载,但存在若干固有的局限性。其中最显著的是LED老化问题,随着时间推移,LED老化会导致信号完整性下降,进而降低可靠性。
相比之下,由ADI开创的iCoupler技术,采用通过标准CMOS工艺制造的芯片级微型变压器,可实现数字信号跨隔离栅传输。这种基于变压器的设计无需光发射与光检测环节,因此具备更优的温度稳定性、更低的功耗及更长的使用寿命。不同于光耦合器,iCoupler器件不受温度漂移或LED损耗的影响,是恶劣环境与关键任务系统的理想之选。
从性能角度看,iCoupler器件支持更高的数据速率,通常超过100Mbps,因而非常适合SMPS架构中的数字控制环路、遥测系统及高速通信接口。此外,iCoupler解决方案常将多隔离通道、DC-DC转换器及诊断功能集成到单个封装内,既能节省电路板空间,又能简化设计复杂度。
尽管光耦合器因其结构简单、成本低廉的特点,在模拟反馈环路中仍较为常见,但在对精度、速度与可靠性要求极高的数字领域,光耦合器正逐渐被其他技术取代。例如,在图3所示方案中,ADP1074将iCoupler隔离功能与同步PWM控制器集成一体,不仅符合安全与法规标准,还具备先进的故障保护功能,为工业、汽车及电信应用中的隔离式DC-DC转换器提供了紧凑且高度集成的解决方案。

图3.采用iCoupler的隔离式正激转换器。
如今的SMPS设计逐渐转向iCoupler技术,这一变化不仅顺应了“追求更高集成度、更高效率与更强可靠性”的行业大趋势,更让电源系统达到了新一代电子系统的严格标准。
总结
隔离式正激变换器的动态性能与输出电压稳定性,根本上取决于反馈环路对瞬态负载变化的响应速度与精度。本文通过LTspice®仿真深入剖析了基于LT3753控制器、LT1431并联稳压器及光耦合器的经典架构,证实了光耦合器的偏置状态与电流传输比(CTR)是决定环路带宽、相位裕度及瞬态恢复能力的核心变量;不当的偏置设计不仅会导致信号非线性失真,更可能引发系统振荡或调节失效。然而,面对日益严苛的能效与可靠性标准,传统光耦合器受限于LED老化、温度漂移及响应延迟等物理瓶颈,已难以完全满足高端应用需求。





