【导读】LED以其节能、高亮度、寿命长的特性占据LED照明市场的核心地位。节能型LED调光已经成为如今应用和研究的热点。LED照明的主要调光方式有三种:可控硅(TRIAC)调光、脉宽调制(PWM)调光、模拟调光。本文主要讲述的是原边控制带TRIAC 调光的LED驱动电源设计。
适于TRIAC 调光的非隔离LED 驱动器,是在电路中加入电容器网络增加维持电流以保证TRIAC工作在线性周期,从而避免闪烁问题。但是,这种方法仅适用于半桥结构,需要外加电路来检测TRIAC 的调光角。针对带隔离输出的TRIAC 调光的LED 驱动应用提出的适于反激PFC 转换器的前馈控制方案,输出电流通过输入功率控制,但输出电流精度受到限制。由于TRIAC 与LED 兼容大部分行业的解决办法效率都低( 触发角检测和TRIAC 维持电流需要虚拟负载),复杂的隔离反馈结构或两级转换的高成本,因此,对于简单高性能且适用于TRIAC 调光的LED 驱动器仍有必要。
本文设计原边控制的单级反激变换器,适于TRIAC 调光且与LED 驱动器兼容的驱动方案。输出电流由原边检测的信号精确地计算控制,在DCM 模式下操作转换器,输入电流将跟随输入电压得到高功率因数,使LED 驱动器与TRIAC 调光器很好地兼容。此外,使用原边控制,使得输出电流信号和TRIAC 调光信号在原边获得,简化电路功能。输出电流通过TRIAC 导通角的变化改变,得到近乎线性的调光曲线。
1、工作原理
由于TRIAC 调光很普遍,成本较低,因此,能够与LED 驱动电源兼容的TRIAC 调光器很普遍。在实际应用中,尽管由于输入电流高度扭曲使得功率因数无关紧要,但在带PFC 控制的调光中,使输入电流跟随输入电压仍具有意义。本文的控制方案使输入电流跟随电压变化,得到较高的功率因数。
TRIAC 调光功能可以很容易实现,关键是如何检测调光角和改变基于调光角的输出电流。
1. 1 TRIAC 调光器
图1 给出了TRIAC 调光器经整流后的波形图。由图可看出,TRIAC 在琢角时触发导通,当电压过0 时关断。此时触发相位角的输出电压Vout由式(1)计算。
此时功率因数可由式(2)表示。


图1:TRIAC 调光器整流后波形
为得到较高的功率因数,反激变换器通常用于DCM 或CRM 模式。原边控制的反激变换控制原理图如图2 所示。每个开关周期的输出电流都由Io 计算模块计算,然后累积输出电流Io-est 与输出参考电流Io-REF 比较,误差信号Vea 反馈给乘法器。误差放大器的频带宽度远低于传统PFC 控制器的线性频率。乘法器的其他输入是电流波形参考信号Vac(t),与整流器总线电压Vd 有相同的波形。乘法器IREF输出用来控制流经原边开关的峰值电流。

图2:原边控制的反激PFC 电路


图3:DCM 模式下原边信号的稳态波形
2、电路设计及实现
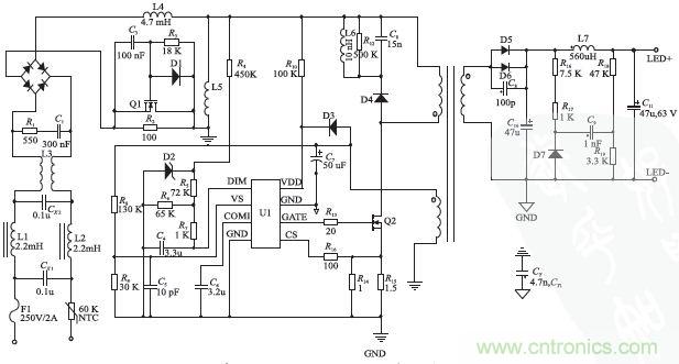
针对TRIAC 调光中出现的尖峰电流及LED 灯闪烁问题,在电路中设计无源泄放电路和有源阻尼电路,主功率拓扑采用单级反激变换电路,工作于电流断续模式。电路图如图4 所示。其中,输入电压范围为90 Vac ~265 Vac,输出功率:8 W;输出直流电压:22 V;输出电流:350 mA;调光范围:1% ~100%;调光过程稳定无闪烁。

图4:基于FL7730 的TRIAC 调光驱动器原理图

图5:实物图

副边输出电流ILED由式(7)计算。

2. 1 无源泄放电路的设计
无源泄放电路为TRIAC 提供维持电流和擎住电流,避免LED 的闪烁和误触发。在图4 中由电阻R1和电容C1组成。电感L4为输入滤波电感。其中,C1 的大小决定TRIAC 导通的泄放电流的大小。在调光中,泄放电流大,调光稳定性越高。电阻R1在电路中起阻尼作用,抑制调光器触发时电容C1快速充电引起的尖峰电流。
2. 2 有源阻尼电路设计
图4 中左上部分为有源阻尼电路,电阻R2、R3,电容C3,二极管和MOS 管Q1 组成,用来抑制尖峰电压。其电路工作波形图如图6 所示。在调光器触发时,容易引起较大的电流尖峰,通过电源线路,为电容CIN快速充电。如果没有阻性阻尼,该电流尖峰将引起电源电流振荡,大电流将引起调光器误触发,破坏TRIAC 调光器。采用阻尼电阻可以抑制尖峰电流,阻尼电阻的功耗也会较高。

图6:阻尼电路工作波形
3、仿真结果及数据分析
图7 给出了在不同导通角时整流桥输出电压的波形图。由于调光器内部RC 电路的延时作用,使得最大最小调光角受到限制。由图中可看出,随着控制角的增大,可调电压的范围逐渐变小。同时由于电路中加入有源阻尼,有效地抑制了尖峰电压。
图8摇调光曲线图(调光角相对LED 电流的关系)图8 所示是调光角与LED 输出电流之间的关系,表1 给出了实验数据。由图8 可以看出,随着调光比的减小,LED 电流平滑地下降,实现平稳调光。这是由于调光角越小,可调电压范围越小,输入电压有效值也减小,因此输出电流也减小。由表1 可知,电路的功率因数达到0. 9,效率在0. 8 以上。

图7:不同控制角时输入电压的波形

图8:调光曲线图(调光角相对LED 电流的关系)

本文着重分析了TRIAC调光器和单级PFC反激变换器的工作原理。详细解说了原边控制带TRIAC调光的LED驱动电源的设计方案。设计的有源阻尼电路及线性频率控制电路,有效抑制尖峰电压,解决闪烁等问题。本次设计的原边控制使LED 驱动电路结构简单,与现有照明系统兼容性好,效率高,成本低。能够满足人们对室内LED驱动器的实际应用。
相关阅读:
三种LED驱动电源设计对比,选你所需
“四个方面”诠释LED驱动电源设计缺陷
探讨LED驱动电源设计中存在的问题





