【导读】提高电源转换效率和功率密度一直是电源行业的首要目标,在过去十年中,更因功率器件、拓扑结构和控制方案的发展而取得长足的进步。超结MOSFET、SiC二极管以及最新GaN FET的发展,确保了更高频率下的更高开关效率;同时,高级拓扑及其相应控制方案的实现也在高速发展。因此,平衡导通损耗与开关损耗以实现最佳工作点,现在已完全可以实现。
但是,用于AC线电压整流的前端二极管电桥仍然是个大问题,它阻碍了效率和功率密度的提升。高压整流二极管的正向压降通常约为1V。这意味着主电流路径中的两个二极管可能导致超过1%的效率损耗,尤其在低压输入的时候。
举例来说,当前最流行的效率规范之一为80 Plus规范。最高级别80 Plus钛金牌在230VAC时要求达到96%的峰值效率,在115VAC时要求达到94%的峰值效率。当次级DC / DC效率高达98%时,电桥将很容易因其高传导损耗而消耗PFC级的大部分效率。此外,二极管电桥还可能成为电源中最热的部位,这不仅限制了功率密度,还给散热设计造成了一定的困扰。
于是,越来越多人把注意力集中在如何解决这组整流桥的问题上来。解决这个问题的方向还是非常明确的,最受欢迎的两种方案分别为双升压无桥PFC和图腾柱PFC,如图1所示。在这两种方案中,主电流路径中的整流二极管数量都从2个减少到1个,从而降低了整流管上的导通损耗。

图1: 无桥PFC拓扑
目前,已经有研究和参考设计展现出令人鼓舞的结果,但还尚未被消费类市场大批量采用和量产。因为要开发出尖端的IC解决方案,实现有竞争力的BOM成本以及经过验证的强健性和可靠性,还有很长的路要走。双升压无桥PFC需要一个额外的大功率电感来抑制共模噪声,这对成本和产品尺寸都是不利因素。而图腾柱PFC通常都需要高成本的组件,例如上管驱动器和隔离式电流采样,并且大都需要采用DSP,或者在常规PFC控制器IC上采用大量分立组件。
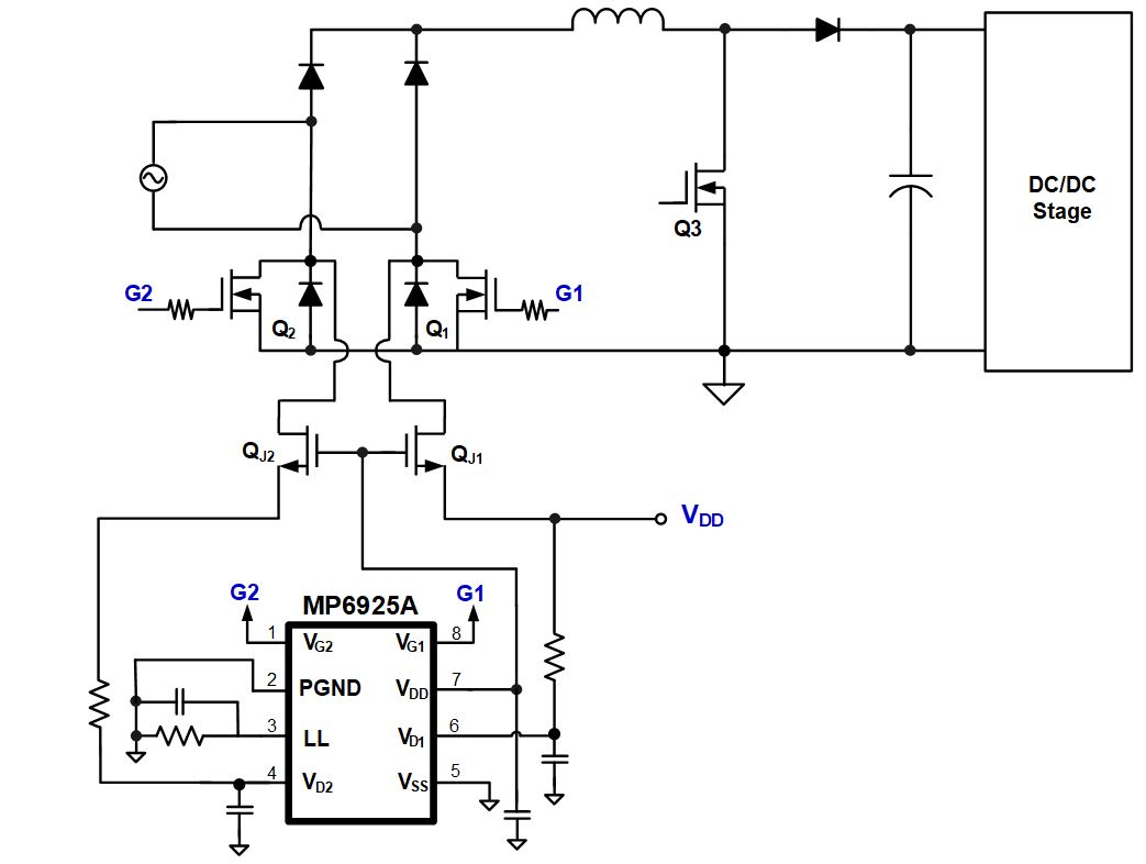
实际上,我们无需等待采用无桥拓扑的新型控制器IC发展成熟,通过另一种简单快捷的替代方案,可以立即降低电桥上的功率损耗。这种方案的基本思想是用同步整流MOSFET代替两个下管整流二极管,而其它的电源设计部分(包括所有功率级和控制器IC)均保持不变。图2的示例中采用MPS的MP6925A对这一概念进行了说明。MP6925A是一款仅需很少外部组件的双通道同步整流驱动器。

图2: 将同步整流MOSFET用作下管电桥
MP6925A通常用于LLC转换器。它根据对漏源电压(VDS)的检测主动驱动两个MOSFET。在设置系统以替换交流电桥中的下管二极管时,可采用两个高压JFET(QJ1 和 QJ2)在VDS检测期间钳位高压。当电流流经MOSFET体二极管之一时,VDS上的负阈值被触发,驱动器导通相应的MOSFET。在MOSFET导通期间,驱动器会调节相应的栅极电压,将VDS保持在一定水平之下,直到电流过低而无法触发VDS关断阈值为止。图3显示了其典型工作波形。

a) 115VAC输入,满载

b) 115VAC, 20% 负载
图3: 同步整流MOSFET典型波形
一个具备竞争力的同步整流驱动器应当具有非常快速的关断功能。例如,在驱动等效4.7nF栅极电容时,MP6925A能够以35ns的超低延迟关断栅极。因此,该器件可以有效防止MOSFET上出现任何反向电流。此外,其MOSFET还具有“防反弹逻辑”,可防止两个MOSFET同时导通。该特性使整个解决方案变得非常可靠,无任何直通风险。
以下的实验结果来自120W适配器设计。该设计采用了650V,99mΩ MOSFET作为有源开关,替代两个整流桥下端的二极管。图4显示了用SR MOSFET解决方案替代二极管后效率的提升。在115VAC低压输入下,满载效率提高了0.43%,这意味着总功耗可降低0.5W以上。对大多数应用而言,这都是对性能和散热设计的重大改善。

图4: 120W适配器设计的实验结果
采用功能强大的同步整流器提供有源电桥解决方案,为解决传统PFC二极管电桥的高功耗问题提供了一种即时替代方案。用MOSFET代替正向压降相对固定的桥式二极管,能够以更低的MOSFET导通电阻降低传导损耗。与此同时,降低功耗也简化了散热设计。而且,相比其他复杂的无桥解决方案,该解决方案采用了只需少量外部元器件的精密IC控制器,因此在实际应用中更具成本效益,而且随时可用。
来源:MPS
免责声明:本文为转载文章,转载此文目的在于传递更多信息,版权归原作者所有。本文所用视频、图片、文字如涉及作品版权问题,请联系小编进行处理。
推荐阅读:





