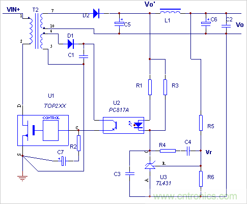
【导读】TL431是一种精密稳压源,PC817是一种光电耦合器件。在开关电源中,对稳压反馈电路的设计通常会使用TL431和PC817来配合进行。在反激电源设计当中,反馈电路常常使用它们来作为参考。本文借助TOPSwicth的典型应用,来说明TL431和PC817的配合问题。首先,先来看一下基于TOPSwicth的TL431和PC817配合使用电路图。

图1:TL431和PC817配合使用电路图
接下来,以图1为参考,将对电路图当中的各项参数进行分析和讲解。想要弄明白两者之间的关系,就首先要确定图1中TL431部分里,R1、R3、R5、R6这四项参数的数值。设输出电压为Vo,辅助绕组整流输出电压为12V。该电路利用输出电压与TL431构成的基准电压比较,通过光电耦合器PC817的电流变化去控制TOP管的C极,从而改变PWM宽度,达到稳定输出电压的目的。因为被控对象是TOP管,因此首先要搞清TOP管的控制特性。从TOPSwicth的技术手册可知,流入控制脚C的电流Ic与占空比D成反比关系,如图2所示。

图2:TOPSwicth占空比与控制电流的关系
Ic的电流应在2-6mA之间,PWM会线性变化,因此PC817三极管的电流Ice也应在这个范围变化。而Ice是受二极管电流If控制的,通过PC817的Vce与If的关系曲线(如图3所示),可以正确确定PC817二极管正向电流If。从图3可以看出,当PC817二极管正向电流If在3mA左右时,三极管的集射电流Ice在4mA左右变化,而且集射电压Vce在很宽的范围内线性变化,符合TOP管的控制要求。

图3 PC817集射电压Vce与正向电流IF的关系
因此可以确定选PC817二极管正向电流If为3mA。再看TL431的要求,从TL431的技术参数可知,Vka在2.5V-37V变化时,Ika可以在1mA到100mA内很大范围的变化,一般选20mA即可,既可以稳定工作,又能提供一部分死负载。不过对于TOP器件因为死负载很小,只选3-5mA左右就可以了。
上面的几个关系很重要,有它们的铺垫,文章开头我们提到的那几个电阻数值就比较容易确定了。根据TL431的性能,R5、R6、Vo、Vr有固定的关系:Vo=(1+ R5/R6) Vr
在式中,Vo为输出电压、Vr为参考电压、Vr=2.50V,先取R6一个值,例如R6=10k,根据Vo的值就可以算出R5了。
再来确定R1和R3。由前所述,PC817的If取3mA,先取R1的值为470Ω,则其压降为Vr1=If* R1,由PC817技术手册知,其二极管的正向压降Vf典型值为1.2V,则可以确定R3上的压降Vr3=Vr1+Vf,又知流过R3的电流Ir3=Ika-If,因此R3的值可以计算出来: R3=Vr3/Ir3= (Vr1+Vf)/( Ika-If)
根据以上计算可以知TL431的阴极电压值Vka,Vka=Vo’-Vr3,式中Vo’取值比Vo大0.1-0.2V即可,举一个例子,Vo=15V,取R6=10k。R5=(Vo/Vr-1)R6=(12/2.5-1)*10=50K;取
R1=470Ω,If=3mA、Vr1=If* R1=0.003*470=1.41V、Vr3=Vr1+Vf=1.41+1.2=2.61V。
R1=470Ω,If=3mA、Vr1=If* R1=0.003*470=1.41V、Vr3=Vr1+Vf=1.41+1.2=2.61V。
取Ika=20mA、Ir3=Ika-If=20-3=17、R3= Vr3/ Ir3=2.61/17=153Ω。
TL431的阴极电压值Vka、Vka=Vo’-Vr3=15.2-2.61=12.59V。
结果:R1=470Ω、R3=150Ω、R5=10KΩ、R6=50K。
这样就顺利的求出了几个关键电阻的阻值。但是可能有些朋友可能并没有完全看懂,下面就附上技术高手的更详细补充。
关于R6的数值,这个参数的阻值并不是随意决定的。要考虑两个因素,第一、TL431参考输入端的电流。一般此电流为2uA左右,为了避免此端电流影响分压比和避免噪音的影响,一般取流过电阻R6的电流为参考段电流的100倍以上,所以此电阻要小于2.5V/200uA=12.5K。第二、待机功耗的要求。如有此要求,在满足小于12.5K的情况下尽量取大值。TL431要求有1mA的工作电流,也就是R1的电流接近于零时,也要保证TL431有1mA,所以R3≤1.2V/1mA=1.2K即可。除此以外也是功耗方面的考虑。R1的取值要保证TOP控制端取得所需要的电流,假设用PC817A,其CTR=0.8-1.6,取低限0.8,要求流过光二极管的最大电流为 6/0.8=7.5mA,所以R1的值≤(15-2.5-1.2)/7.5=1.5K,光二极管能承受的最大电流在50mA左右,TL431为100mA,所以我们取流过R1的最大电流为50mA,R1>(15-2.5-1.3)/50=226欧姆。
为了提升低频上的增益以及压制低频波纹,就需要R5C4制造一个原点上的极点。也就是静态误差,R4C4形成一个零点,来提升相位,要放在带宽频率的前面来增加相位裕度,具体位置要看其余功率部分在设计带宽处的相位是多少,R4C4的频率越低,其提升的相位越高,当然最大只有90度,但其频率很低时低频增益也会减低,一般放在带宽的1/5处,约提升相位78度。
至此,从文章开头的TL431与PC817的配合,到刚才提到的,关于TL431取样补偿部分除补偿网络外,其他元件值的计算方法,到这里就全部为大家介绍完毕。希望各位在阅读过本篇文章后能够对TL431和PC817之间的配合有进一步的了解。
相关阅读:
TL431在开关电源中的运行原理及应用
牛人支招!基于TL431的线性精密稳压电源的设计
PC817:sharp高隔离电压的光电晶体管光耦合器系列
相关阅读:
TL431在开关电源中的运行原理及应用
牛人支招!基于TL431的线性精密稳压电源的设计
PC817:sharp高隔离电压的光电晶体管光耦合器系列





