【导读】文中采用ST系列单片机将原来固定的机械式开关改无线遥控式的开关,利用无线遥控技术来发送信号,这样一个无线遥控器再结合一个控制器就可以控制室内的灯具的开启,不仅美观、实用,可以非常方便的使用。
目前灯光的控制主要形式还是手动逐个控制所有的灯具,这样不仅麻烦而且效率低下也不符合现代舒适生活的标准,因此设计一个可以便捷地控制灯先等功能的智能化灯光系统不仅具有实用价值,而且还具有广阔的市场前景,智能不是昂贵和不实际的代名词,而是方便智能灯光控制,能控制不同生活区域不同场合的各种灯具。文中采用ST系列单片机将原来固定的机械式开关改无线遥控式的开关,利用无线遥控技术来发送信号,这样一个无线遥控器再结合一个控制器就可以控制室内的灯具的开启,这样不仅美观且实用可以非常方便的使用。
控制系统总体设计
本系统由无线发送模块、无线接受模块和开关电源控制模块3部分组成,其系统构成如图1所示。
图1:控制系统构成图
无线发送模块负责发送对某一路负载电路的开和关指令,接收模块负责接收来自发送模块的指令,然后将指令交由开关电源控制模块的处理器,处理器对指令进行解析后控制开关电源模块的继电器的断开和闭合,从而达到对负载供电电源智能控制的目的。
无线发送模块设计
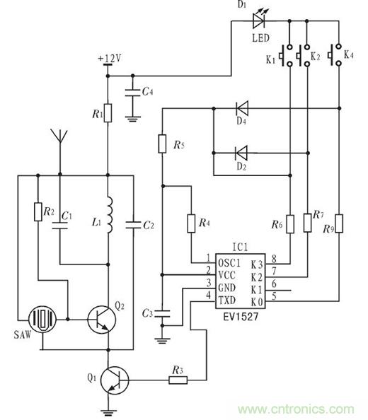
发送模块主要由HS1527($1056.0000)无线发码芯片、声表面滤波器、指示灯及滤波电路等组成,发送模块作为遥控器来操作,电路图如图2所示。当按下不同的按键K时,发码芯片就会通过天线发出不同的编码,编码经过天线发送到接收模块由接收模块将编码交由控制模块解析处理,发送模块供电电压12 V,由电池供电。
图2:发送模块主要电路
[page]
无线接收模块设计
无线接收模块由两部分组成,供电部分由LNK304DN($0.5040)及外围电路组成,该电路可将220 V交流电压转换成直流5 V电压,分别给接收模块和控制模块的处理器供电,电路图如图3所示。
图3:控制器供电电路
无线接收部分主要由解码芯片SYN500R、晶振和外围电路组成超外差接收模块,接收模块负责接收来自发送模块的编码,然后将编码交由处理器处理,处理器处理后通过放大器将信号放大,然后控制继电器的开和合,接收部分电路图如图4所示。
图4:无线接收电路
控制模块设计
控制模块主要由处理器单片机、继电器和外围元件组成开关电源,con端接入交流照明电,AC-L和AC-N分别接入交流电火线和零线,OUT端连接负载,此系统可以控制多路负载,实验中该控制模块连接了一个继电器控制一路负载,控制模块电路图如图5所示。
图5:控制模块电路
点评分析:
控制系统在实验室进行了测试,控制器连接2盏100 W的照明灯作为负载进行了初步调试,2个继电器分别控制两盏灯,利用遥控器控制两盏灯的亮和灭,在室内空旷距离20 m内信号接收良好,实验较好的达到了预期效果,为下一步的研究提供了基础。受当前无线网络信号的干扰、传送带宽方面和稳定性的限制,使得诸如高质量活动图像传输等一些更高层次的功能应用仍比较难以实现,家居智能化以及无线远程控制技术将会得到更大的发展。




