【导读】要说开关电源领域的绝对主力军电子器件,非MOSFET莫属。在很多应用实例中,双极性结式晶体管相较于MOSFET有其独特的优势。尤其是离线电源中,成本和高压是使用BJT而非MOSFET的两个关键因素。
在低功耗(3W 及以下)反激式电源中,很难在成本上击败 BJT。大批量购买时,一个 13003 NPN 晶体管价格可低至 0.03 美元。该器件不仅可处理 700V VCE,而且无需过大的基流便可驱动几百毫安的电流。使用 BJT,增益和功率耗散可能会将实际使用限制在低功耗应用中。在这些低功耗标准下,MOSFET 与 BJT 之间的效率差异非常细微。下图 1 对比了两个相似 5V/1W 设计的效率。第一个设计是“230VAC 输入、5.5V/250mA 非隔离式反激转换器”使用 MOSFET,而另一个设计则是“120VAC 输入、5V/200mA 反激转换器”使用 BJT。这并不是完全公平的对比,因为这两个电源在设计上采用不同的输入电压运行,但它说明了它们的效率有多相似。

图 1:反激转换器MOSFET设计与BJT设计的效率对比
有些新控制器实际是设计用于驱动 BJT 的,目的是提供最低成本的解决方案。在大多数情况下,具有外部 BJT 的控制器比包含集成型 MOSFET 的控制器便宜。在使用 BJT 控制器进行设计时,必须注意确保 BJT 的基极驱动与增益足以在变压器中提供必要的峰值电流。
在稍微偏高的功率级下,FET 与 BJT 的效率差异就会变得较为明显,原因在于 BJT 较差的开关特性与压降。但是,对于输入电压高于 100-240VAC 典型家用及商用电压范围的应用来说,BJT 可能仍有优势。工业应用与功率计就是这种情况的两个实例,它们可能需要更高的输入电压。价格合理的 MOSFET 只能用于 1kV 以下。在有些功率计应用中,线路电压可能会超过 480VACrms。在整流器后会达到 680Vdc 以上的电压。对于三相位输入,这一数字可能还会更高。电源开关需要能够承受这种电压以及反射输出电压与漏电峰值。在这些应用中,MOSFET 可能根本就无法作为选项,因此 BJT 就成了最简单、最低成本的解决方案。
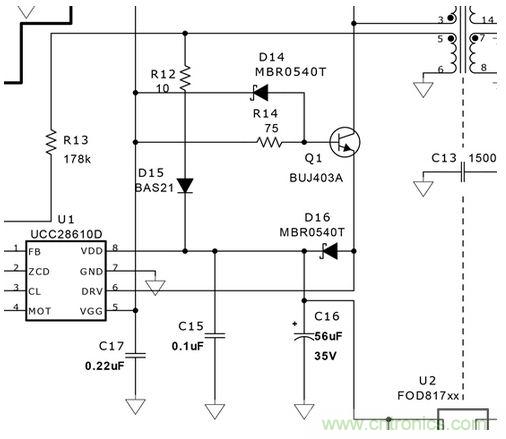
我们之前讨论过,当功率级提高到 3W 以上时,BJT 中的开关损失可能就会成为大问题。使用级联连接来驱动 BJT 可以缓解这一问题。下图 2(摘自 PMP7040)是级联连接的工作情况。BJT (Q1) 的基极连接至 VCC 电轨,同时发射极被拉低用以打开开关。在 UCC28610 内部,一个低电压 MOSFET 将 DRV 引脚拉低,并由一个内部电流感应来安排峰值开关电流。由内部 MOSFET 实现快速关断,因为它与外部高电压 BJT 串联。

图 2:PMP7040 原理图展示级联连接的工作情况
总之,BJT 可能会在您的电源中具有重要意义,仍然是有一些原因的。在低于 3W 的应用中,它们可能会在不怎么影响性能的情况下,具有低成本优势。在更高电压下,它们可在 MOSFET 选择可能具有局限性的情况下提供更多选择。
相关阅读:
低成本BJT开关优化方案,满足新效率标准杠杠的
专家答疑:反激式转换器中工程师为何“偏爱”BJT
BJT重获新生?SiC BJT让光伏逆变器系统成本显著降低





