-

国产化高性能频率综合器选型参考——安铂克系列技术谱系解析
频率综合器是射频系统核心单元,其性能直接决定系统上限。射频系统设计测试中,频谱纯度、切换速度等关键指标的多维权衡,是工程技术人员的核心选型挑战。安铂克科技推出的APS、APUL、APHF、APFS四大系列自研频率综合器,覆盖从通用基础到专用高性能的多元需求场景。本文通过系统梳理各系列产品的核...
2026-01-09
频率综合器 安铂克科技 APS 系列 APUL 系列 APHF 系列
-

NE5532/SA5532 国产替代方案:纳祥科技 NX6911 运放详解
在电子元器件国产化替代趋势下,高性能运放的自主可控成为行业焦点。纳祥科技NX6911作为一款±15V宽电压低噪声运放,凭借优异的直流与交流特性,成功实现对经典运放NE5532、SA5532的国产替代。其兼具低噪声、高输出驱动、宽增益带宽、低失真等核心优势,关键性能指标表现突出,不仅能精准满足高品质...
2026-01-09
纳祥科技 NX6911 低噪声 低失真
-

从音频到科研:电压放大器的关键应用领域探析
电压放大器以信号放大与完整性保障为核心功能,广泛应用于现代电子关键领域。从日常接触的音频设备,到保障通信顺畅的通信系统,从守护健康的医疗监测仪器,到推动工业自动化的传感器接口,其身影无处不在。了解电压放大器的应用场景,不仅能明晰其在电子产业链中的核心价值,更能洞察不同领域对电...
2026-01-09
电压放大器 信号放大 汽车电子 传感器接口
-

泰克双脉冲+双向电源:筑牢氮化镓车载可靠性防线
650V氮化镓车载充电系统成功装车,其高功率密度、轻量化优势适配800V高压平台需求,但车规级可靠性验证仍是攻关重点。测试技术是解锁其应用潜力的核心,本文聚焦核心测试挑战,拆解泰克从器件级到系统级的全链条解决方案,展现测试技术对新能源汽车核心部件可靠应用的保障作用。
2026-01-09
氮化镓 车载充电 新能源汽车 DC 转换器 双脉冲测试
-

电源环路稳定性测量:突破反馈电阻内置与 VOSNS 引脚限制
电源环路的增益裕量与相位裕量是判定其稳定性的核心指标,常规测量方法需在输出节点与顶部反馈电阻间插入小电阻并施加扰动信号,但该方案的适用性受限于能否接触到顶部反馈电阻。针对两类特殊场景 —— 电源模块将顶部反馈电阻内置封装无法接触、器件采用输出电压检测引脚(VOSNS)无顶部反馈电阻,本...
2026-01-08
电源稳定性 增益裕量 相位裕量 环路响应测量
-

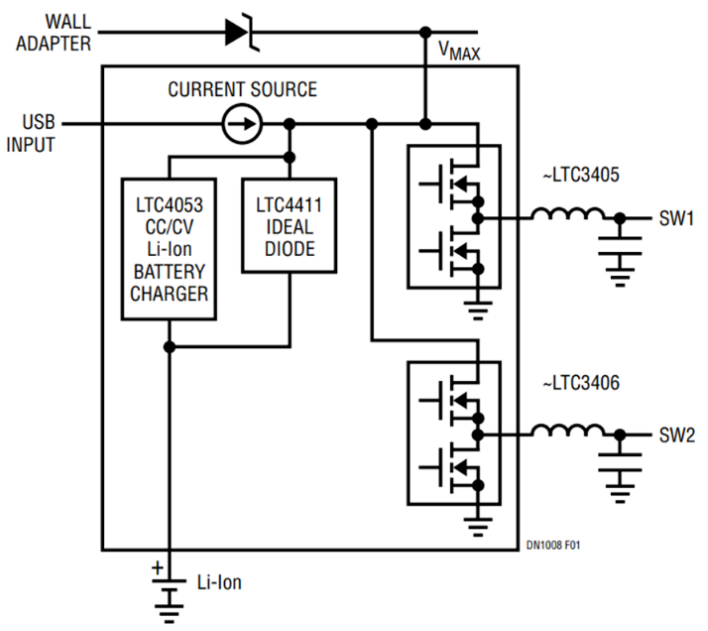
高集成度 USB 电源管理方案核心:LTC3455 特性与应用解析
本文将重点阐述其在不同电源接入场景(存在墙上适配器、仅USB电源可用、未插电)下的操作逻辑,同时对比中间总线电源架构与传统“充电器供电”系统的差异,凸显其技术优势,助力读者快速掌握LTC3455的核心价值与应用逻辑。在USB外设电源管理场景中,高集成度、高兼容性与高性价比的电源转换方案始终是...
2026-01-08
USB 电源管理 LTC3455 高集成度
-

精准测试ZSL42x芯片传输距离:环境与操作关键要点
ZSL42x智能组网芯片凭借高度集成化、小巧便捷及丰富的功能配置,在无线通信领域具备显著优势,其支持多种调制方式,极简的外接需求也降低了使用门槛。然而,不少用户在实际应用中反馈该芯片传输距离未达预期,这一问题并非芯片性能本身所致,大概率与测试环境搭建及操作细节把控相关。为帮助用户精...
2026-01-08
ZSL42x 智能组网芯片 模块 天线 传输距离
- 噪声中提取真值!瑞盟科技推出MSA2240电流检测芯片赋能多元高端测量场景
- 10MHz高频运行!氮矽科技发布集成驱动GaN芯片,助力电源能效再攀新高
- 失真度仅0.002%!力芯微推出超低内阻、超低失真4PST模拟开关
- 一“芯”双电!圣邦微电子发布双输出电源芯片,简化AFE与音频设计
- 一机适配万端:金升阳推出1200W可编程电源,赋能高端装备制造
- CITE2026公布八大关键词,解构2026电子信息行业发展新态势
- 进迭时空发布 K3 芯片 以 RISC-V 架构赋能智能计算新场景
- 意法半导体公布2025年第四季度及全年财报
- 从器件到系统:类脑计算的尖峰动力学研究与规模化探索
- AI引爆电子设计革命!莫仕点出十大方向,这些行业最先受益
- 车规与基于V2X的车辆协同主动避撞技术展望
- 数字隔离助力新能源汽车安全隔离的新挑战
- 汽车模块抛负载的解决方案
- 车用连接器的安全创新应用
- Melexis Actuators Business Unit
- Position / Current Sensors - Triaxis Hall








